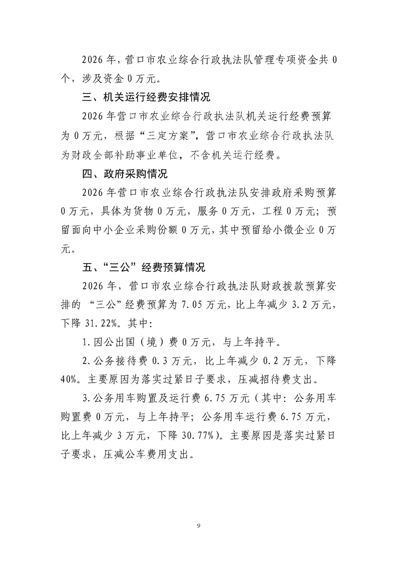
当前位置:首页 > 政务公开

营口市农业综合行政执法队2026年度单位预算

发布时间:2026-02-02

【字号:

分享:














































  • 附件:
  • 视频:
扫一扫在手机打开当前页